- 热门资讯
- 头条关注
- 精选图片
一、单项选择题(共20题,每题1分。每题的备选项中,只有1个最符合题意)
1.单层横向全宽挖掘法适用于挖掘()的土质路堑。
A.浅且短
B.深且短
C.长且一侧堑壁较薄
D.深且长
2.骨架植物防护类型不包括()。
A.浆砌片石骨架植草
B.水泥混凝土空心块护坡
C.窗孔式护面墙
D.锚杆混凝土框架植草
3.GPS-RTK技术用于道路中线施工放样时,应先计算出线路上里程桩的()。
A.方位角
B.坐标
C.距离
D.象限角
4.下列路面结构层中,属于柔性基层的是()。
A.水泥稳定碎石基层
B.贯入式沥青碎石基层
C.二灰碎石基层
D.石灰稳定土基层
5.按矿料级配分类,属于开级配沥青混合料的是()。
A.SMA
B.AM
C.AC-16
D.OGFC
6.培土路肩的施工流程正确的是()。
A.备料→平整→静压→推平→切边→平整→碾压
B.备料→平整→静压→推平→碾压→切边→平整
C.备料→推平→平整→静压→切边→平整→碾压
D.备料→推平→静压→平整→碾压→平整→切边
7.卸落浆砌石拱桥的拱架,须待砂浆强度达到设计强度标准值的()。
A.70%
B.75%
C.80%
D.85%
8.关于泵送混凝土的说法,错误的是()。
A.不宜使用火山灰质硅酸盐水泥
B.粗集料宜采用连续级配
C.应掺入泵送剂或减水剂
D.不得掺入粉煤灰或其他活性矿物掺合料
9.斜拉桥索塔裸塔施工不宜采用的方法是()。
A.满堂支架法
B.爬模法
C.滑模法
D.翻模法
10.下列隧道施工通风方式中,错误的是()。
A.风管式通风
B.巷道式通风
C.通道式通风
D.风墙式通风
11.公路工程进度计划的主要形式中,既能反映各分部(项)工程的进度,又能反映工程总体进度的是()。
A.时标网络图
B.“S”曲线和横道图结合的公路工程进度表
C.单代号搭接网络图
D.“S”曲线
12.下列高速公路环保工程质量检验实测项目中,不属于中央分隔带绿化实测项目的是()。
A.降噪效果
B.土层厚度
C.苗木成活率
D.草坪覆盖率
13.关于人工挖孔桩安全控制要求的说法,错误的是()。
A.同排桩应采用跳槽开挖方法
B.土层或破碎岩石中挖孔桩应采用钢筋混凝土护壁
C.孔内爆破宜采用深眼松动爆破
D.孔口处应设置护圈,且护圈应高出地面0.3m
14.关于高处作业安全技术要求的说法,错误的是()。
A.高处作业场所临边应设置安全防护栏杆
B.安全带应高挂低用,并应扣牢在牢固的物体上
C.钢直梯高度大于2m应设护笼
D.防护栏杆应能承受500N的可变荷载
15.根据《公路工程标准施工招标文件》(2009版),工程量清单计日工明细表中所列工程数量为()。
A.招标方估计的工程量
B.招标设计图纸所列工程量
C.投标方估计的工程量
D.实际完成工程量
16.关于分包合同管理关系的说法,错误的是()。
A.发包人与分包人没有合同关系
B.监理人对分包人的现场施工不承担协调和管理义务
C.监理人就分包工程施工发布的指示均应发给承包人和分包人
D.承包人对分包工程的实施具有全面管理责任
17.关于特大桥、隧道、拌合站和预制场等进出口便道200m范围宜采用的路面的说法,正确的是()。
A.预制场进出口宜采用泥结碎石路面
B.隧道洞口宜采用洞渣铺筑的路面
C.特大桥进出便道路面宜采用不小于20cm厚C20混凝土路面
D.拌合站进出口宜采用级配碎石路面
18.下列施工机械中.属于隧道施工专用设备的是()。
A.轴流风机
B.装载机
C.凿岩台车
D.混凝土喷射机
19.下列大型临时工程中,需编制专项施工方案且需专家论证、审查的是()。
A.水深8m的围堰工程
B.便桥
C.临时码头
D.猫道
20.关于隧道交通工程及沿线设施规定的说法,正确的是()。
A.长度80m的高速公路隧道应设置照明设施
B.隧道通风设施应按统筹规划、总体设计、一次实施的原则设置
C.特长隧道必须配置报警设施
D.一级公路的长隧道可不配置监控设施
二、多项选择题(共10题,每题2分。每题的备选项中,有2个或2个以上符合题意,至少有1个错项。错选,本题不得分;少选,所选的每个选项得0.5分)
21.粉煤灰路堤的组成包括()。
A.路堤主体部分
B.封顶层
C.透水层
D.隔离层
E.排水系统
22.导致路基行车带压实不足,甚至局部出现“弹簧”现象的主要原因有()。
A.压路机质量偏小
B.填料含水量过大
C.透水性差的土壤包裹于透水性好的土壤
D.填土松铺厚度过大
E.压路机碾压速度过慢
23.能有效防治水泥稳定土基层裂缝的措施有()。
A.采用塑性指数较高的土
B.控制压实含水量,根据土的性质采用最佳含水量
C.在保证水泥稳定土强度的前提下,尽可能增加水泥用量
D.一次成型,尽可能采用快凝水泥
E.加强对水泥稳定土的养护,避免水分挥发过大
24.关于地下连续墙的说法,正确的有()。
A.墙体刚度大
B.不能承受竖向荷载
C.不可作为永久性结构
D.可作为施工过程中的防护结构
E.施工中需采用膨润土泥浆护壁
25.关于悬索桥锚碇的说法,错误的有()。
A.承担主塔的重力及下压力
B.主要承担来自主缆的拉力
C.是悬索桥的主要承载构件
D.隧道式锚碇将其承担的荷载传递给基岩
E.重力式锚碇主要借助基岩摩擦力抵抗主缆拉力
26.隧道穿越下列地段时,容易发生塌方的有()。
A.洞口浅埋段
B.断层破碎带
C.两种岩性接触带
D.高地应力硬岩段
E.有害气体地段
27.关于公路配电工程中钢管敷设的说法,正确的有()。
A.镀锌钢管和薄壁钢管应采用螺纹连接或套管紧定螺钉连接
B.明配钢管或暗配镀锌钢管与盒(箱)连接应采用锁紧螺母或护套帽固定
C.直埋于地下时应采用厚壁钢管
D.薄壁钢管应采用焊接连接
E.潮湿场所应采用薄壁钢管
28.下列斜拉桥混凝土索塔质量检验实测项目中,属于关键项目的有()。
A.混凝土强度
B.塔柱底偏位
C.倾斜度
D.锚固点高程
E.孔道位置
29.根据《公路工程标准施工招标文件》(2009版),一般不单独计量支付的项目有()。
A.桥梁橡胶支座
B.模板
C.脚手架
D.水泥混凝土拌和站安拆
E.定位钢筋
30.招投标中,应作为废标处理的情况有()。
A.投标文件未加盖投标人公章
B.投标文件字迹潦草,无法辨认
C.投标人对同一标段提交两份以上内容不同的投标文件,但书面声明了其中一份有效
D.投标人承诺的施工工期超过招标文件规定的期限
E.投标人未按招标文件要求提交投标保证金
三、案例分析题(共5题,(一)、(二)、(三)题各20分,(四)、(五)题各30分)
(一)
【背景资料】
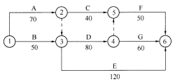
某公路工程采用工程量清单方式招标,甲公司中标并-b发包人签订了施工承包合同,甲公司项目部编制了工程施工进度单代号网络计划图(如图1所示),监理工程师批准了该计划。

合同约定当工程量增加超出清单工程量25%时,双方可以协商调整超出25%部分的单价,甲公司部分工程量清单报价见表1。

施工中发生如下事件:
事件1:由于设计变更,路基挖土方实际完成工程量为90000m3,双方协商调整单价为14元/m3。边沟人工清淤挖运20m实际完成工程量82m3。
事件2:A、B工作开工5d后开始下雨,因季节性下雨导致停工4d,后变为50年一遇特大暴雨,导致停工6d。承包商提出工程延期10d与窝工补偿2万元。
事件3:由于设计变更,导致C工作推迟开工60d。
事件4:D工作完成后,业主委托第三方检验,检验结果质量为不合格。承包商返工修复完工后,业主重新委托第三方检验。由于D工作返工,影响了G工作的开始时间,业主要求承包商赶工,监理工程师也需要一起加班。
【问题】
1.事件1中,路基挖方的总价为多少元?边沟人工清淤挖运是否计价?说明理由。(计算结果保留整数)
2.将工程施工进度单代号网络计划转换为双代号网络图。
3.事件2中,承包商可以获得的工期和窝工补偿各为多少?事件3中,承包商可以索赔的工期为多少?
4.事件4中,业主可以向承包商提出索赔的费用有哪些?
(二)
【背景资料】
某施工单位承建了西北某二级公路,总工期2年,起讫桩号为KO+000~K4+213,该地区全年平均气温16.2℃,每年1~2月份昼夜平均温度在5℃以下的连续天数约55d。施工单位编制了实施性施工组织设计,路基计划施工工期1年,桥梁计划施工工期1.5年,路面及其他工程计划施工工期0.5年。
施工单位进行了路基土石方计算与调配,路基土石方数量计算与调配见表2。

施工单位拟定了A、B、C、D四个弃土场,弃土场平面示意图如图2所示,施工单位会同有关单位到现场查看后决定放弃B、C弃土场,采用A、D两个弃土场。弃土按设计要求碾压密实,压实度要求达到90%。经测算,A弃土场可弃土方15000m3(压实方),D弃土场可弃土方20000m3(压实方)。

针对当地气候条件,施工组织设计中包含的1~2月份路基施工措施有:
(1)填筑路堤,应按横断面全宽平填,当天填的土必须当天完成碾压。
(2)当路堤项面施工至距上路床底面1m时,应碾压密实后停止填筑。
(3)填挖方交界处,不应在1~2月份施工。
(4)弃土堆的高度一般不应大于3m,弃土堆坡脚到路堑边坡顶的距离一般不得小于3m。
【问题】
1.说明放弃B、C弃土场的理由。
2.填写出表2中虚框中的数据。(复制表中虚框内的表格作答,计算结果保留整数)
3.按费用经济原则,计算A、D两个弃土场的弃土数量。(弃方数量按天然密实方计,单位:m3,计算结果保留整数)
4.逐条判断1~2月份施工措施是否正确?并改正错误。
(三)
【背景资料】
某施工单位在北方平原地区承建了一段长22km的双向四车道高速公路的路基、路面工程,该工程路面结构设计示意图如图3所示。

施工中发生如下事件:
事件1:施工单位进场后采用活动板房自建驻地项目部,驻地生活用房建设时充分考虑以人为本的理念;驻地办公用房面积考虑了下列各个部(或室)的要求:项目经理室、书记办公室、项目副经理办公室、各职能部门办公室(质检部、合同部、技术部、财务部、安全部等)、综合办公室、医务室、保安室、档案资料室、打印复印室……
事件2:施工单位在基层施工前,进行了各项标准试验,包括标准击实试验、B试验、混合料的配合比试验、结构强度试验等,其中路面基层无机结合料稳定材料配合比设计流程图如图4所示。

事件3:施工单位进行无机结合料稳定材料的配合比设计后,将试验报告及试验材料提交监理工程师中心试验室审查批准。监理工程师审查试验报告后,即肯定并签认了施工单位的标准试验参数。
事件4:施工单位为加强对工地试验室的管理,制定了《试验、检测记录管理办法》及相关试验管理制度,现部分摘录如下:
(1)工地试验室对试验、检测的原始记录和报告应印成一定格式的表格,原始记录和报告要实事求是,字迹清楚,数据可靠,结论明确。同时应有试验、计算、复核、负责人签字及试验日期,并加盖项目部公章。
(2)工程试验、检测记录应使用签字笔填写,内容应填写完整,没有填写的地方应划“——”。不能留空。
(3)原始记录如果需要更改,作废数据应采用涂改液涂改,并将正确数据填在上方,同时加盖更改人印章。
【问题】
1.写出图3中A的名称以及图4中检测参数3可采用的试验方法。
2.补充事件1中驻地办公用房面积考虑时缺少的部(或室)。
3.写出事件2中B试验的名称以及图4步骤三中C设计、步骤四中D参数的名称。
4.判断事件3中监理工程师做法是否正确?如果正确,说明理由;如果错误,改正错误之处。
5.逐条判断事件4中《试验、检测记录管理办法》摘录内容是否正确?并改正错误。
(四)
【背景资料】
某高速公路隧道右洞,起讫桩号为YK52+626~YK52+875。工程所在地常年多雨,地质情况为:粉质黏土、中强风化板岩为主,节理裂隙发育,围岩级别为Ⅴ级。该隧道YK52+626~YK52+740段原设计为暗洞,长114m,其余为明洞,长135m,明洞开挖采用的临时边坡坡率为1:0.3,开挖深度为12~15m。YK52+740~YK52+845明洞段左侧山坡高且较陡,为顺层边坡,岩层产状为N130。W/45。。隧道顶地表附近有少量民房。
隧道施工发生如下事件:
事件1:隧道施工开工前,施工单位向监理单位提供了施工安全风险评估报告。在YK52+875~YK52+845段明洞开挖施工过程中,临时边坡发生了滑塌。经有关单位现场研究,决定将后续YK52+845~YK52+740段设计方案调整为盖挖法,YK52+785的盖挖法横断面设计示意图如图5所示,盖挖法施工流程图如图6所示。

事件2:在采用盖挖法施工前,监理单位要求再次提供隧道施工安全风险评估报告,施工单位以已提供过为由,予以拒绝。

事件3:施工单位对盖挖法方案相对于明挖法方案的部分施工费用进行了核算和对比,
见表3。其中,挖石方费用增加了55.17万元,砂浆锚杆费用减少了42.53万元,φ42锁脚锚杆费用增加了25.11万元。

【问题】
1.结合地质信息,判断本项目是否需要编制专项施工方案?是否需要专家论证、审查?并分别说明理由。
2.结合本项目说明盖挖法相较于明挖法的优点。
3.写出图5中填筑层A的材质名称、设施B的名称,以及A和B各自的作用。
4.写出图6中工序C和工序D的名称。
5.事件2中,施工单位的做法是否正确?说明理由。
6.分别指出表3中④~⑦项备注中的“×”是增加还是减少?计算费用变化合计值。(单位:万元,计算结果保留两位小数)
(五)
【背景资料】
某特大桥主桥为连续刚构桥,桥跨布置为(75+6×120+75)m,桥址区地层从上往下依次为洪积土、第四系河流相的黏土、亚黏土及亚砂土、砂卵石土、软岩。主桥均采用钻孔灌注桩基础,每墩位8根桩,对称布置。其中1号、9号墩桩径均为φ1.5m,其余各墩桩径均为φ1.8m,所有桩长均为72m。
施工中发生如下事件:
事件1:该桥位处主河槽宽度270m,4~6号桥墩位于主河槽内,主桥下部结构施工在枯水季节完成,最大水深4.5m。考虑到季节水位与工期安排,主墩搭设栈桥和钻孔平台施工,栈桥为贝雷桥,分别位于河东岸和河西岸,自岸边无水区分别架设至主河槽各墩施工平台,栈桥设计宽度6m,跨径均为12m,钢管桩基础,纵梁采用贝雷桁架、横梁采用工字钢,桥面采用8mm厚钢板,栈桥设计承载能力为60t,施工单位配备有运输汽车、装载机、切割机等设备用于栈桥施工。
事件2:主桥共计16根φ1.5m与56根φ1.8m钻孔灌注桩,均采用同一型号的回旋钻机24h不间断施工,钻机钻进速度均为1.0m/h。钢护筒测量定位与打设下沉到位另由专门施工小组负责,钻孔完成后,每根桩的清孔、下放钢筋笼、安放灌注混凝土导管、水下混凝土灌注、钻机移位及钻孔准备共需2d时间(48h),为满足施工要求,施工单位调集6台回旋钻机,为保证工期和钻孔施工安全,考虑两种钻孔方案,方案一:每个墩位安排2台钻机同时施工;方案二:每个墩位只安排1台钻机施工。
事件3:钻孔施工的钻孔及泥浆循环系统示意图如图7所示,其中D为钻头,E为钻杆,F为钻机回转装置,G为输送管,泥浆循环如图中箭头所示方向。
事件4:3号墩的1号桩基钻孔及清孔完成后,用测深锤测得孔底至钢护筒顶面距离为74m。水下混凝土灌注采用直径为280mm的钢导管,安放导管时,使导管底口距孔底30cm,此时导管总长为76m,由1.5m、2m、3m三种型号的节段连接而成。根据《公路桥涵施工技术规范》要求,必须保证首批混凝土导管埋置深度为1.0m,如图8所示,其中H1为桩孔底至导管底端距离,H2为首批混凝土导管埋置深度,H3为孔内水头(泥浆)顸面至孔内混凝土顶面距离,h1为导管内混凝土高出孔内混凝土顶面的高度,且孔内泥浆顶面与护筒顶面标高持平。混凝土密度为2.4g/cm3,泥浆密度为1.2g/cm3。

事件5:3号墩的1号桩持续灌注3个小时后,用测深锤测得混凝土顸面至钢护筒顸面距离为47.4m,此时已拆除3m导管4节、2m导管5节。
事件6:某桩基施工过程中,施工单位采取了如下做法:
(1)钻孔过程中,采用空心钢制钻杆。
(2)水下混凝土灌注前,对导管进行压气试压试验。
(3)泵送混凝土中掺入泵送剂或减水剂、缓凝剂。
(4)灌注混凝土过程中注意测量混凝土顶面高程,灌注至桩顶设计标高时即停止施工。
(5)用于桩身混凝土强度评定的混凝土试件置于桩位处现场,与工程桩同条件养护。
【问题】
1.事件1中,补充栈桥施工必须配置的主要施工机械设备。结合地质水文情况,本栈桥施工适合采用哪两种架设方法?
2.针对事件2,不考虑各桩基施工工序搭接,分别计算两种方案主桥桩基础施工的总工期,应选择哪一种方案施工?
3.写出图7中设备或设施A、B、C的名称与该回旋钻机的类型。
4.事件4中,计算h1(单位:m)与首批混凝土数量(单位:m3)(计算结果保留两位小数,π取3.14)。
5.计算并说明事件5中导管埋置深度是否符合《公路桥涵施工技术规范》规定?
6.事件6中,逐条判断施工单位的做法是否正确?并改正错误。
一、单线选择题
1.A。本题考核的是单层横向全宽挖掘法。单层横向全宽挖掘法:从开挖路堑的一端或两端按断面全宽一次性挖到设计标高,逐渐向纵深挖掘,挖出的土方一般都是向两侧运送。该方法适用于挖掘浅且短的路堑。
2.C。本题考核的是路基坡面防护的类型。骨架植物防护:浆砌片石(或混凝土)骨架植草、水泥混凝土空心块护坡、锚杆混凝土框架植草。
3.B。本题考核的是中线放样。在进行道路中线施工放样之前,首先要计算出线路上里程桩的坐标,然后才能用GPS—RTK的放样功能解算放样点的平面位置。
4.B。本题考核的是沥青稳定类基层分类。沥青稳定基层(底基层)又称柔性基层(底基层),包括热拌沥青碎石、贯入式沥青碎石、乳化沥青碎石混合料基层(底基层)等。
5.D。本题考核的是开级配沥青混合料。开级配沥青混合料:矿料级配主要由粗集料组成,细集料和填料较少,采用高黏度沥青结合料粘结形成,压实后空隙率大于15%的开式沥青混合料。代表类型有排水式沥青磨耗层混合料,以0GFC表示。
6.C。本题考核的是培土路肩施工流程。培土路肩施工流程:备料→推平→平整→静压→切边→平整→碾压。
7.D。本题考核的是石拱桥的拱架卸落时间应符合的要求。卸落浆砌石拱桥,须待砂浆强度达到设计强度标准值的85%,如设计另有规定,应按照设计规定执行。
8.D。本题考核的是采用泵送混凝土应符合的规定。泵送混凝土中应掺人泵送剂或减水剂,并宜掺入质量符合国家现行有关标准的粉煤灰或其他活性矿物掺合料。
9.A。本题考核的是斜拉桥的索塔施工方法。裸塔现浇施工主要采用翻模、滑模、爬模施工方法。
10.C。本题考核的是隧道施工通风方式。隧道通风防尘实施机械通风,必须具有通风机和风道,按照风道的类型和通风安装位置,通风方式有:风管式通风;巷道式通风;风墙式通风,故C选项表述错误。
11.B。本题考核的是公路工程进度计划的主要形式。在公路工程中,常常将“S”曲线和横道图合并于同一张图表中,称之为“公路工程进度表”,既能反映各分部(项)工程的进度,又能反映工程总体的进度。
12.A。本题考核的是中央分隔带绿化的实测项目。中央分隔带绿化的实测项目有:苗木规格与数量、种植穴规格、土层厚度、苗木间距、苗木成活率(△)、草坪覆盖率。
13.C。本题考核的是人工挖孔桩安全控制要点。人工挖孔桩施工中,口内爆破作业应专门设计,采用浅眼松动爆破法,并应严格控制炸药用量,炮眼附近孔壁应加强防护或支护,故C选项错误。
14.D。本题考核的是高处作业安全技术的要求。防护栏杆应能承受1000N的可变荷载,故D选项错误。
15.A。本题考核的是计日工明细表。计日工清单是用来处理一些附加的或小型的变更工程计价的,清单中计日工的数量完全是由业主虚拟的,用以避免承包人在投标时计日工的单价报得太离谱,有了计日工清单会使合同管理很方便。
16.C。本题考核的是分包合同的管理关系。发包人与分包人没有合同关系,但发包人作为工程项目的投资方和施工合同的当事人,对分包合同的管理主要表现为对分包工程的批准,故A选项正确。监理人只有与承包人有监理与被监理的关系,对分包人在现场施工不承担协调管理义务,故B选项正确。监理人就分包工程施工发布的任何指示均应发给承包人,故C选项错误。承包人作为两个合同的当事人,不仅对发包人承担确保整个合同工程按预期目标实现的义务,而且对分包工程的实施具有全面管理责任,故D选项正确。
17.C。本题考核的是便到建设。便道路面最低标准应采用泥结碎石或级配碎石。在条件允许的情况下,便道路面可采用隧道洞渣或矿渣铺筑。特大桥、隧道洞口、拌合站和预制场等大型作业区进出便道200m范围路面宜采用不小于20cm厚的C20混凝土硬化。
18.A。本题考核的是隧道施工专用设备。隧道专用轴流通风机也称隧道施工通风机,是专门为特长隧道中竖(斜)井送排式通风专用的送风机、排风机,广泛应用于隧道纵向通风的集中送入式、集中排出式、送排组合式通风,也适合半横向、全横向式及坑道辅助通风方式用。
19.D。本题考核的是需专家论证、审查的大型临时工程。需专家论证、审查的大型临时工程:
(1)水深不小于10m的围堰工程;
(2)高度不小于40m墩柱、高度不小于100m索塔的滑模、爬模、翻模工程;
(3)支架高度不小于8m,跨度不小于18m,施工总荷载不小于15kN/m2,集中线荷载不小于20kN/m;
(4)50m及以上落地式钢管脚手架工程。用于钢结构安装等满堂承重支撑体系,承受单点集中荷载7kN以上;
(5)猫道、移动模架。
20.C。本题考核的是隧道交通工程及沿线设施的规定。高速公路、一级公路的隧道,其长度大于100m时应设置照明设施,故A选项错误。隧道通风设施应根据交通组成和交通量增长情况等,按统筹规则、总体设计、分期实施的原则设置,故8选项错误。特长隧道和高速公路、一级公路的长隧道,必须配置报警设施、警报设施、消防设施、救助设施等,故C选项正确。特长隧道和高速公路、一级公路的长隧道,应设置监控设施,故D选项错误。
二、多项选择题
21.ABDE22.ABCD23.BE24.ADE25.AE
26.ABC27.ABC28.ACE29.BCDE30.ABDE
21.ABDE。本题考核的是粉煤灰路堤的组成。粉煤灰路堤一般由路堤主体部分、护坡和封顶层以及隔离层、排水系统等组成。
22.ABCD。本题考核的是路基行车带压实度不足的原因。路基施工中压实度不能满足质量标准要求,甚至局部出现“弹簧”现象,主要原因是:(1)压实遍数不合理。(2)压路机质量偏小。(3)填土松铺厚度过大。(4)碾压不均匀,局部有漏压现象。(5)含水量大于最佳含水量,特别是超过最佳含水量两个百分点,造成弹簧现象。(6)没有对上一层表面浮土或松软层进行处治。(7)土场土质种类多,出现异类土壤混填;尤其是透水性差的土壤包裹透水性好的土壤,形成了水囊,造成弹簧现象。(8)填土颗粒过大(>10cm),颗粒之间空隙过大,或采用不符合要求的填料(天然稠度小于1.1,液限大于40,塑性指数大于18)。
23.BE。本题考核的是水泥稳定土基层裂缝的主要防治方法。A选项中的“较高”错误,正确表述应为“较低”。C选项中的“尽可能增加水泥用量”错误,正确表述应为“尽可能采用低的水泥用量。”D选项中“采用快凝水泥”错误,正确表述应为“尽可能采用慢凝水泥”。
24.ADE。本题考核的是地下连续墙。地下挡土墙墙体刚度大,主要承受竖向和侧向荷载,通常既要作为永久性结构的一部分,又要作为地下工程施工过程中的防护结构,故8、C选项错误。
25.AE。本题考核的是悬索桥锚碇施工。锚碇是悬索桥的主要承重构件,主要抵抗来自主缆的拉力,故A选项错误,B、C选项正确。隧道式锚碇的锚体嵌入地基基岩内,借助基岩抵抗主缆拉力,隧道式锚碇只适合在基岩坚实完整的地区,其他情况大多采用重力式锚碇或自锚式悬索桥,故D选项正确。重力式锚碇依靠自身巨大的重力抵抗主缆拉力,故E选项错误。
26.ABC。本题考核的是容易发生坍方的地段。隧道穿过断层及其破碎带,或在薄层岩体的小褶曲、断层错动发育地段,一经开挖,潜在应力释放快、围岩容易失稳,小则引起围岩掉块、塌落,大则引起塌方,故A选项正确。隧道穿越地层覆盖过薄地段,如在沿河傍山、偏压地段、沟谷凹地浅埋和丘陵浅埋地段极易发生塌方,故B选项正确。丽种岩性接触带位置对围岩稳定性带来不良影响,宜造成塌方,故C选项正确。
27.ABC。本题考核的是配电工程的钢管敷设要求。B选项表述正确。潮湿场所和直埋于地下时应采用厚壁钢管,干燥场所应采用薄壁钢管,故C选项正确,E选项错误。镀锌钢管和薄壁钢管应采用螺纹连接或套管紧定螺钉连接,故A选项正确,D选项错误。
28.ACE。本题考核的是斜拉桥混凝土索塔塔柱的实测项目。塔柱的实测项目有:混凝土强度(△)、塔柱底偏位、倾斜度(△)、外轮廓尺寸、壁厚、锚固点高程、孔道位置(△)、预埋件位置。
29.BCDE。本题考核的是工程量计量总原则。全部必需的模板、脚手架、装备、机具和联结螺栓、垫圈等其他材料,应包括在其他支付细目中,不单独计量,故B、C选项正确。钢筋、钢板或型钢计量时。应按图纸或其他资料标示的尺寸和净长计算。搭接、接头套筒、焊接材料、下脚料和定位架立钢筋等,则不予计算,故E选项正确。拌合设备的安装、拆除均包括在相应工程项目中,不另行计量,故D选项正确。
30.ABDE。本题考核的是应当作为废标处理的情形。属于下列情况之一的,应当作为废标处理:(1)投标文件未经法定代表人或者其授权代理人签字,或者未加盖投标人公章;(2)投标文件字迹潦草、模糊,无法辨认;(3)投标人对同一标段提交两份以上内容不同的投标文件,未书面声明其中哪一份有效;(4)投标人在招标文件未要求选择性报价时,对同一个标段,有两个或两个以上的报价;(5)投标人承诺的施工工期超过招标文件规定的期限或者对合同的重要条款有保留;(6)投标人未按招标文件要求提交投标保证金;(7)投标文或者对合同的重要条款有保留;(6)投标人未按招标文件要求提交投标保证金;(7)投标文件不符合招标文件实质性要求的其他情形。应当注意C选项中的“书面声明了其中一份有效”。
三、案例分析题
(一)
1.(1)路基挖方按原单价结算的工程量:60000×(1+25%)=75000m3。
路基挖方按新单价结算的工程量:90000-75000=15000m3。
路基挖方总价:75000×15+15000×14=1335000元。
(2)边沟人工清淤挖运不予计价。
理由:此项工作出现在207-1-d中,按照规定,已经列出的工程量清单,只是没有填写价格的,表明此部分工程量投标人已经考虑到,因为其未填写价格,可以视为其价格已经包含在其他项目中。

3.事件2中,承包商可以获得索赔补偿工期6d,无法获得窝工补偿(或窝工补偿为零)。
事件3中,承包商可以索赔工期10d。
4.业主可以向承包商索赔:重新检验费和监理加班费。
(二)
1.(1)B弃土场靠近古滑坡,易扰动古滑坡。
(2)C弃土场位于水库尾端,易对水库造成污染。
(3)弃方量大的路段分别靠近A、D弃土场,B、C弃土场运距较远。
(4)B、C弃土场地处水田段或旱地段,占用耕地。
2.

3.大桥前后的土石分开调配,大桥前的土石方应在桥前处理。桥后的土石方在桥后处理,在横向调配后进行纵向调配,解决填缺,K3+410~K4+213挖余量大(21344m3),且离A弃土场近,可将A弃土场弃满,剩余土方弃至D弃土场。
纵向调运数量=5000×(1.16+0.03)=5950m3。
挖余总数量=11948+4872+17284+4060=38164m3。
A弃土场的弃土数量=15000×1.05=15750m3。
D弃土场的弃土数量=38164-15750-5950=16464m3。
4.(1)正确。
(2)错误。“当路堤顶面施工至距上路床底面1m时”改为“当路堤顶面施工至距路床底面1m时”。
(3)正确。
(4)正确。
(三)
1.A为中央分隔带,检测参数3(最大干密度)可采用的试验方法有重型击实方法、振动压实方法。
2.缺少部(或室):项目总工程师办公室、工地试验室和会议室。
3.B试验是集料的级配试验。
C设计是生产配合比设计。
D参数是无机结合料剂量。
4.监理工程师做法错误,将“监理工程师审查试验报告后,即肯定并签认了施工单位的标准试验参数”,改为“平行进行复核试验(或对比试验),然后才能肯定并签认、否定或调整施工单位标准试验参数”。
5.(1)错误,将“加盖项目部公章”改为“加盖试验专用公章”。
(2)正确。
(3)错误,将“作废数据应采用涂改液涂改”改为“作废数据应划两条水平线”。
(四)
1.(1)本项目需要编制专项施工方案。理由:本项目隧道属于不良地质隧道,根据《公路工程施工安全技术规程》JTG F90—2015,因此需要编制专项施工方案。
(2)本项目需要专家论证、审查。理由:本项目隧道总长为249m,且全部为Ⅴ级围岩。
根据《公路工程施工安全技术规程》JTG F90—2015,Ⅴ级围岩占总隧道长度超过10%以上,且连续长度超过100m,因此需要专家论证。
2.(1)盖挖法对边坡生态、稳定性影响较小(规避滑坡危险)。
(2)盖挖法受地面条件限制小。
(3)施工受气候影响小。
(4)可以缩短工期。
(5)开挖工程量小。
3.填筑层A为黏土,作用:隔水。
设施B为锁脚锚杆,作用:控制护拱变形,加固围岩。
4.工序C为周边截、排水设施施工,工序D为护拱顶部回填(碎石土)施工
5.施工单位做法错误,因为将明挖改成盖挖,属于工程设计方案和施工方案发生重大变化,根据《公路工程施工安全技术规程》JTG F90—2015,应重新进行评估。
6.费用变化项:④—增加;⑤—增加;⑥—增加;⑦—减少。
费用变化合计值=55.17-42.53+25.11+92.86+42.00+10.57-25.14=158.04万元。
(五)
1.栈桥施工必须配置的主要施工机械设备有:履带吊机(或吊车)、振动锤、焊接机,本栈桥施工适合采用履带吊机架设法、悬臂推出法。
2.每根桩施工时间为:72×1/24+2=5d。
按方案一,2台钻机同时工作每墩位8根桩,需要5×8/2=20d。
6台钻机分3组同时工作完成9个墩位72根桩,共需20×3=60d。
按方案二,第一循环6台钻机施工6个墩位48根桩,需要40d。
第二循环只需3台钻机施工3个墩位24根桩,需要40d。
共计施工时间为40+40=80d。
因方案一施工工期较短,所以应选择方案一。
3.A为泥浆泵;B为泥浆池;C为沉淀池(或沉渣池),该钻机为正循环回旋钻机。
4.H3=74-1-0.3=72.7m。
h1=(72.7×1.2)/2.4=36.35m。
首批混凝土数量Ⅴ=(3.14×1.82×1.3)/4+(3.14×0.282×36.35)/4=5.54m3。
5.导管埋置深度=74-47.4-22-0.3=4.3m,导管埋设深度符合规范的“导管埋置深度宜控制在2~6m”的规定。
6.(1)正确。
(2)错误。改正为“必须对导管进行水密承压和接头抗拉试验,严禁用压气试压”。
(3)正确。
(4)错误,改正为“灌注的桩顶标高应比设计标高高出一定高度,一般为0.5~1.0m,以保证混凝土强度”。
(5)错误,改正为“桩身混凝土强度评定的混凝土试件应置于试验室标准养护条件下养护28d”。
手机版
| 新闻频道






