- 热门资讯
- 头条关注
- 精选图片
一、单项选择题(共 70 题,每题 1 分。每题的备选项中,只有 1 个最符合题意)
1.根据《中华人民共和国招标投标法》及相关法规,对必须招标的项目,招标人行为符合要求的是
( )。
A.就同一招标项目向潜在投标人提供有差别的项目信息
B.委托两家招标代理机构,设置两处报名点接受投标人报名
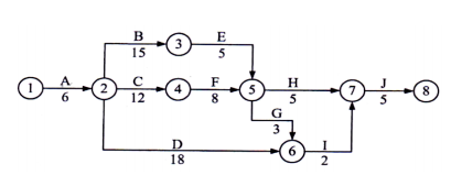
C.以特定行业的业绩、奖项作为加分条件
D.限定或者指定特定的品牌
【正确答案】:B P269
2.根据事故造成损失的程度,下列工程质量事故中,属于重大事故的是( )。
A.造成 1 亿元以 上直接经济损失的事故
B.造成 10O0 万元以上 5000 万元以下直接经济损失的事故
C.造成 100 万元以上 1000 万元以下直接经济损失的事故
D.造成 5000 万元以上 1 亿元以下直接经济损失的事故
【正确答案】:D P201
3.项目结构信息编码的依据是( )。
A.项目管理结构图
B.项目组织结构图
C.项目结构图
D.系统组织结构图
【正确答案】:C P22、356
4.根据《建设工程施工劳务分包合同(示范文本)》(GF-2003-0214),应自劳务分包人完成的工作是( )。
A.收集技术资料
B.搭建生括设施
C.编制施工计划
D.加强安全教育
答案:D P295
5.根据《建筑施工企业安全生产管理机构设置及专职安全生产管理人员配各办法》,某 3 万㎡的建筑工程项目部应配备专职安全管理人员的最少人数是( )名。
A.1
B.3
C.4
D.2
【正确答案】:D P226
6.美国的 AIA 合同条件在美洲地区具有较高的权威性,其主要用于( )工程。
A.市政公用
B.石油化工
C.房屋建筑
D.水利水电
【正确答案】:C P350
7.与施工总承包模式相比,施工总承包管理模式具有的优势是( )。
A.业主方招标及合同管理工作量小
B.工程款项支付便捷
C.缩短建设周期
D.简化管理流程
【正确答案】:C P44
8.某双代号网络计划如下图,如 B、D、I 工作共用一台施工机械且按 B→D→I 顺序施工,则对网络计
划可能造成的影响是( )。

A.总工期不会延长,但施工机械会在现场闲置 1 周
B.总工期不会延长,且施工机械在现场不会闲置
C.总工期会延长 1 周,但施工机械在现场不会闲置
D.总工期会延长 1 周,且施工机械会在现场闲置 1 周
【正确答案】:B P132
9.关于建设工程竣工验收备案的说法,正确的是( )。
A.建设单位应在建设工程竣工验收合格之日起 30 日内,向工程所在地的县级以上地方人民政府建设主管单位备案
B.建设单位办理竣工验收备案时,应提交由监理单位编制的工程竣工验收报告
C.建设单位办理竣工验收各案时,应提交由施工单位签署的工程质量保修书
D.建设单位办理竣工验收备案时,对住宅工程应提交《住宅工程质量分户验收表》
【正确答案】:C P199
10.某双代号网络计划中,工作 M 的自由时差 3 天,总时差 5 天。在进度计划实施检查中发现工作 M实际进度落后,且影响总工期 2 天。在其他工作均正常的前提下,工作 M 的实际进度落后( )天
A.7
B.5
C.6
D.8
【正确答案】:A P138
11.下列建设工程项目策划工作中,属于实施阶段策划的是( )。
A.编制项目实施期组织总体方案
B.编制项目实施期管理总体方案
C.编制项目实施期合同结构总体方案
D.制订项目风险管理与工程保险方案
【正确答案】:D P40
12.下列施工质量控制依据中,属于专用性依据的是( )。
A.工程建设项目质量检验评定标准
B.设计交底及图纸会审记录
C.建设工程质量管理条例
D.材料验收的技术标准
【正确答案】:B P179
13.关于建设工程安全事故报告的说法,正确的是( )。
A.各行业专业工程可只向有关行业主管部门报告
B.安全生产监督管理部门除按规定逐级上报外,还应同时报告本级人民政府
C.一般情况下,事故现场有关人员应立即向安全生产监督部门报告
D.事故现场有关人员应直接向事故发生地县级以上人民政府报告
【正确答案】:B P255
14.下列影响项目质量的环境因素中,属于管理环境因素的是( )。
A.项目现场施工组织系统
B.项目所在地建筑市场规范程度
C.项目所在地政府的工程质量监督
D.项目咨询公司的服务水平
【正确答案】:A P163
15.某按变动单价计价的土方施工合同,投标时约定的工程量为 10000m3,其中人工费占比 30%,工程
量变化不调整单价,中标合同价为 30 万元;施工期间人工费平均上涨 15%,竣工结算工程量为 20000m3,
其他条件均无变化,则竣工结算价为( )万 元。
A.31.35
B.60
C.69
D.62.7
【正确答案】:D 超项目管理教材范围,属工程经济教材的知识点
16.下列施工成本分析依据中,属于既可对已发生的,又可对尚未发生或正在发生的经济活动进行核
算的是( )。
A.会计核算
B.业务核算
C.统计核算
D.成本预测
【正确答案】:B P111
17.沟通的两个层面是指( )。
A.思维交流和语言交流
B.信息发送者和接受者
C.沟通内容和沟通方法
D.信息传递和交换
【正确答案】:A P66
18.建立项目质量控制体系的过程包括:①分析质量控制界面;②确立系统质量控制网络;③制定质量
控制制度;④编制质量控制计划。 其正确的工作步骤是( )。
A.②→③→①→④
B.①→②→③→④
C.②→①→③→④
D.①→③→②→④
【正确答案】:A P171
19.施工合同的实施中,应由( )对各工程小组进行建设工程施工合同交底。
A.施工员
B.项目技术负责人
C.项目经理
D.施工企业负责人
【正确答案】:C P321
20.某工程的时标网络计划如下图,下列工期延误事件中,属于共同延误的是( )。

A.工作 C 因发包人原因和工作 G 因承包人原因各延误 2 周
B.工作 D 因发包人原因和工作 F 因承包人原因各延误 2 周
C.工作 A 因发包人原因和工作 B 因承包人原因各延误 2 周
D.工作 E 因发包人原因和工作 F 因承包人原因各延误 2 周
【正确答案】:C P345
21.根据《建设项目工程总承包管理规范》(GB/T50358—2005),下列项目总承方的工作中,首先应进
行的是( )。
A.进行项目策划
B.召开开工会议
C.任命项目经理
D.施工开工准备
【正确答案】:C P15
22. 关于施工企业生产安全事故应急预案实施规定的说法,正确的是 ( )。
A.每年至少组织两次专项应急预案演练
B.法定代表人发生变化时,应当及时进行修订
C.每半年至少组织两次现场处置方案演练
D.周围环境发生变化时,即使没有形成新的重大危险源也应及时进行修订
【正确答案】:B P253
23.根据国际设施管理协会的设施管理定义,下列管理事项中,属于物业运行管理的是( )。
A.空间管理
B.维修管理
C.用户管理
D.财务管理
【正确答案】:B P2
24.根据《建筑法》及相关规定,施工企业应交纳的强制性保险是( )。
A.人身意外伤害险
B.工伤保险
C.工程一切险
D.第三者责任险
【正确答案】:B P234
25.关于竣工质量验收程序和组织的说法,正确的是( )。
A.单位工程的分包工程完工后,总包单位应组织进行自检,并按规定的程序进行验收
B.工程竣工质量验收由建设单位委托监理单位负责组织实施
C.单位工程完工后,总监理工程师应组织各专业监理工程师对工程质量进行竣工预验收
D.工程竣工报告应由监理单位提交并须经总监理工程师签署意见
【正确答案】:C P198
26.下列工程质量问题中,可不做专门处理的是( )。
A.某高层住宅施工中,底部二层的混凝土结构误用安定性不合格的水泥
B.某防洪堤坝填筑压实后,压实土的干密度未达到规定值
C.某检验批混凝土试块强度不满足规范要求,但混凝土实体强度检测后满足设计要求
D.某工程主体结构混凝土表面裂缝大于 0.5mm
【正确答案】:C P205
27.在进行建设工程项目总进度目标控制前,首先应分析和论证( )。
A.进度计划系统的完整性
B.进度计划方法的适用性
C.进度控制方法的合理性
D.进度目标实现的可能性
【正确答案】:D P124
28.关于设计阶段项目管理的说法,错误的是( )。
A.设计阶段的项目管理是建设工程项目管理的一个非常重要的组成部分
B.设计的质量直接影响项目实施的投资、进度和质量
C.由于设计费占建设总投资的比例小,业主方可以忽略对其进行管理
D.设计的进度直接影响工程的进展
【正确答案】:C P50
29.根据《中华人民共和国劳动法》,施工企业应按规定向劳动者支付工资,但是当企业因暂时生产
经营困难无法按规定支付工资时可以延期支付,但最长不得超过( )日 。
A.60
B.90
C.120
D.30
【正确答案】:D P70
30.下列工程担保中,应由发包人出具的是( )。
A.履约担保
B.支付担保
C.预付款担保
D.保修担保
【正确答案】:B P371
31.根据施工组织设计的管理要求,重点、难点分部 (分项)工程施工方案的批准人是( )。
A.项目技术负责人
B.项目负责人
C.施工单位技术负责人
D.总监理工程师
【正确答案】:C P55
32.关于施工成本控制程序的说法,正确的是( )。
A.管理行为控制程序是成本全过程控制的重点
B.指标控制程序是对成本进行过程控制的基础
C.管娌行为控制程序和指标控制程序在实施过程中相互制约
D.管理行为控制程序是项目施工成本结果控制的主要内容
【正确答案】:C P96
33.建设工程项目进度控制的过程包括:①收集资料和调查研究;②进度计划的跟踪检查;③编制进度计划;④根据进度偏差情况纠偏或调整进度计划。其正确的工作步骤是( )。
A.①→③→②→④
B.①→②→③→④
C.①→③→④→②
D.③→①→②→④
【正确答案】:A P120
34.根据《建设工程监理规范》(GB/T50319—2013),工程建设监理实施细则必须经( )批准。
A.监理单位技术负责人
B.专业监理工程师
C.监理单位法定代表人
D.总监理工程师
【正确答案】:D P77
35.关于建设工程安全生产管理预警级别的说法,正确的是( )。
A.Ⅳ级预警一般用蓝色表示
B.I 级预警表示生产活动处于正常状态
C.Ⅱ级预警表示处于事故的上升阶段
D.Ⅲ级预警表示受到事故的严重威胁
【正确答案】:A P236
36.下列项目质量控制体系中,属于质量控制体系第二层次的是( )。
A.建设单位项目管理机构建立的项目质量控制体系
B.交钥匙工程总承包企业项目管理机构建立的项目质量控制体系
C.项目设计总负责单位建立的项目质量控制体系
D.施主设备安装单位建立的现场质量控制体系
【正确答案】:C P170
37.某单代号网络计划如下图(时间单位:天),其计算工期为( )天 。

A.20
B.26
C.22
D.24
【正确答案】:B P146
38.施工企业在工程投标及签订合同阶段编制的估算成本计划,属于( )成本计划。
A.指导性
B.实施性
C.作业性
D.竞争性
【正确答案】:D P85
39.关于建设工程项目施工成本管理的说法,正确的是( )。
A.施工成本计划是对未来的成本水平及发展趋势作出估计
B.施工成本核算是通过实际成本与计划的对比,评定成本计划的完成情况
C.施工成本考核是通过成本的归集和分配,计算施工项目的实际成本
D.施工成本管理是通过采取措施,把成本控制在计划范围内,并最大程度地节约成本
【正确答案】:D P78
40.下列组织工具中,可以用来对项目的结构进行逐层分解,以反映组成该项目的所有工作任务的是( )。
A.组织结构图
B.工作任务分工表
C.项目结构图
D.管理职能分工表
【正确答案】:C P18
41.关于业主方项目管理目标和任务的说法,正确的是( )。
A.业主方的投资目标指项目的施工成本目标
B.业主方的进度目标指项目交付使用的时间目标
C.投资控制是业主方项目管理任务中最重要的任务
D.业主方项目管理任务不包括设计阶段的信息管理
【正确答案】:B P5
42.某双代号网络计划中,工作 A 有两项紧后工作 B 和 C,工作 B 和工作 C 的最早开始时间分别为第13 天和第 15 天,最迟开始时间分别为第 19 天和第 21 天;工作 A 与工作 B 和工作 C 的间隔时间分别为 0 天和 2 天。如果工作 A 实际进度拖延 7 天,则( )。

A.对工期没有影响
B.总工期延长 2 天
C.总工期延长 3 天
D.总工期延长 1 天
【正确答案】:D P142
43. 根据动态控制原理,项目目标动态控制的第一步工作是( )。
A.调整项目目标
B.制定纠偏措施
C.收集项目目标实际值
D、分解项目目标
【正确答案】:D P57
44.关于 DAB(争端裁决委员会)方式解决争议的说法,正确的是( )。
A.DAB 的成员一般是工程技术和管理方面的专家
B.DAB 提出的裁决具有终局性
C.特聘争端裁决委员会的任期与合同期限一致
D.DAB 由合同一方当事人聘请
【正确答案】:A P353
45.某工程因发包人原因造成承包人自有施工机械窝工 10 天,该机械市场租赁费为 12O0 元/天,进出场费 2000 元 ,台班费 400元/台班,其中台班折旧费 16 元/台班; 计划每天工作 1 台班,共使用40 天,则承包人索赔成立的费用是( )元 。
A.1600
B.4000
C.12000
D.12500
【正确答案】:A P341
46.关于主体结构工程现场质量检测的说法,正确的是( )。
A.砌体工程中,普通砖 5 万块、多孔砖 10 万块各为一检验批,抽检数量为 l 组
B.按照统计方法评定混凝土强度时,同一强度等级试件的留置数量不宜少于 10 组,按非统计方法评定时,留置数量不宜少于 3 组
C.对梁板类构件,应抽取构件数量的 1%且不少于 5 个构件进行钢筋保护层厚度检测
D.混凝土预制构件结构性能检测应按同一工艺生产的不超过 100 件且不超过 3 个月的同类产品为一检验批
【正确答案】:B P189
47.关于职业健康安全管理体系和环境管理体系标准比较的说法,正确的是( )。
A.管理原理不同
B.管理对象相同
C.管理目标不同
D.管理重点不同
【正确答案】:D P215
48.下列项目风险管理工作中,属于风险响应的是( )。
A.收集与项目风险有关的信息
B.监控可能发生的风险并提出预警
C.确定各种风险的风险量和风险等级
D.向保险公司投保难以控制的风险
【正确答案】:D P72
49.某焊接作业由甲、乙、丙、丁四名工人操作,为评定各工人的焊接质量,共抽检 100 个焊点,抽检结果如下表。根据表中数据,各工人焊接质量由好至差的排序是( )。

A.乙→甲→丁→丙
B.甲→乙→丙→丁
C.乙→甲→丙→丁
D.丁→乙→甲→丙
【正确答案】:A P206
50.下列施工现场防止噪声污染的措施中,最根本的措施是( ):
A.搂收者防护
B.传播途径控制
C.严格控制作业时间
D.声源上降低噪声
【正确答案】:D P263
51.根据《安全生产许可证条例》,施工企业安全生产许可证()。
A.有效期满时经同意可以不再审查
B.有效期为2年
C.要求企业获得职业健康安全管理体系认证
D.应在期满后3个月内办理延期手续
【正确答案】:DP227
52.某分项工程某月计划工程量为3200㎡,计划单价为15元/㎡;月底核定承包商实际完成工程量为
2800㎡,实际单价为20元/㎡,则该工程的已完工作实际费用(ACWP)为()元。
A.42000
B.56000
C.48000
D.64000
【正确答案】:BP102
53.应用曲线法进行施工成本偏差分析时,已完工作实际成本曲线与已完工作预算成本曲线的竖向
距离表示项目进展的()
A.进度累计偏差
B.进度局部偏差
C.成本局部偏差
D.成本累计偏差
【正确答案】:DP104~105
54.下列建设工程施工合同跟踪的对象中,属于对业主跟踪的是()。
A.成本的增减
B.图纸的提供
C.施工的质量
D.分包人失误
【正确答案】:BP322
55.关于管理职能分工表的说法,错误的是()。
A.是用表的形式反映项目管理班子内部项目经理、各工作部门和各工作岗位对各项工作任务的项目管理职能分工
B.可辅以管理职能分工描述书来明确每个工作部门的管理职能
C.管理职能分工表无法暴露仅用岗位责任描述书时所掩盖的矛盾
D.可以用管理职能分工表来区分业主方和代表业主利益的项目管理方和工程建设监理方等的管理职能
【正确答案】:CP31
56.在编制施工成本计划时,通常需要进行“两算”对比分析,“两算”指的是()。
A.施工图预算、成本核算
B.施工图预算、施工预算
C.施工预算、成本核算
D.施工预算、施工决算
【正确答案】:BP87
57.根据《建设工程施工合同(示范文本)》(GF-2013—0201),保修期的开始计算时间是指()。
A.竣工验收合格日
B.合同基准日期
C.实际竣工日期
D.保证金扣留日
【正确答案】:AP279
58.某双代号网络计划如下图(时间单位:天),其关键线路有()条。

A.2
B.3
C.5
D.4
【正确答案】:AP139
59.在一份保险合同中,保险人承担或给付保险金责任的最高额度是该份保险合同的()。
A.标的价值
B.保险金额
C.保险费
D.实际赔付额
【正确答案】:BP311
60.某双代号网络计划中,假设计划工期等于计算工期,且工作M的开始节点和完成节点均为关键节点。关于工作M的说法,正确的是()。

A.工作M的总时差等于自由时差
B.工作M是关键工作
C.工作M的自由时差为零
D.工作M的总时差大于自由时差
【正确答案】:A超教材
61.关于政府主管部门质量监督程序的说法,正确的是()。
A.监督机构在工程基础和主体结构分部工程质量验收前,要对地基基础和主体结构混凝土分别进行监督检测
B.工程项目开工后,监督机构接受建设单位有关建设工程质量监督的申报手续,并对文件进行审查,合格后签发质量监督文件
C.监督机构的检查内容中不包含企业的工程经营资质证书和人员的资格证书检查
D.监督机构要组织进行工程竣工验收并对发现的质量问题进行复查
【正确答案】:A
62.关于施工现场职业健康安全卫生要求的说法,错误的是()。
A.施工现场宿舍严禁使用通铺
B.施工现场水冲式厕所地面必须硬化
C.生活区可以设置敞开式垃圾容器
D.现场食堂必须设置独立制作间
【正确答案】:CP264
63.建设工程项目施工成本管理涉及的时间范围是()。
A.从施工图预算开始至项目动用为止
B.从工程投标报价开始至项目竣工结算完成为止
C.从施工准备开始至项目竣工结算完成为止
D.从工程投标报价开始至项目保证金返还为止
【正确答案】:DP78
64.下列建设工程项目施工成本分析方法中,属于分析各种因素对成本影响程度的是()。
A.连环置换法
B.相关比率法
C.比重分析法
D.动态比率法
【正确答案】:AP112
65.下列建设工程项目进度控制的措施中,属于经济措施的是()。
A.落实资金供应条件
B.选择发承包模式
C.进行工程进度的风险分析
D.优选工程项目的设计、施工方案
【正确答案】:AP155
66.在进行月(季)度成本分析时,如果存在“政策性”亏损,则应()。
A.增加收入,弥补亏损
B.降低标准,防止再超支
C.暂停生产,等待政策调整
D.控制支出,压缩超支额
【正确答案】:DP116
67.下列施工生产要素的质量控制内容中,属于工艺方案质量控制的是()。
A.施工企业坚持执业资格注册制度和作业人员持证上岗制度
B.施工企业在施工过程中优先采用节能低碳的新型建筑材料和设备
C.施工企业合理布置施工总平面图和各阶段施工平面图
D.施工企业对施工中使用的模具、脚手架等施工设备进行专项设计
【正确答案】:DP185
68.某双代号网络计划中,工作M的最早开始时间和最迟开始时间分别为第12天和第15天,其持续
时间为5天。工作M有3项紧后工作,它们的最早开始时间分别为第21天、第24天和第28天,则
工作M的自由时差为()天。
A.4
B.1
C.3
D.8
【正确答案】:AP138
69.关于工程项目质量风险识别的说法,正确的是()。
A.从风险产生的原因分析,质量风险分为自然风险、施工风险、设计风险
B.可按风险责任单位和项目实施阶段分别进行风险识别
C.因项目实施人员自身技术水平局限造成错误的质量风险属于管理风险
D.风险识别的步骤是:分析每种风险的促发因素→画出质量风险结构层次图→将结果汇总成质量
风险识别报告
【正确答案】:BP163~164
70.关于成本加酬金合同的说法,正确的是()。
A.成本加固定费用的合同,承包商的酬金不可调整
B.成本加固定比例费用的合同,有利于缩短工期
C.当实行风险型CM模式时,适宜采用最大成本加费用合同
D.当设计深度达到可以报总价的深度时,适宜采用成本加奖金合同
【正确答案】:CP306~307
二、多项选择题(共30题,每题2分。每题的备选项中,有2个或2个以上符合题意,至少有1个
错项。错选,本题不得分;少选,所选的每个选项得0.5分)
71.关于固定总价合同的说法,正确的有()。
A.合同总价一次包死,业主不承担投资风险
B.图纸和工程内容明确是使用这种合同的前提之一
C.固定总价合同也有调整合同总价的可能
D.合同双方结算比较简单
E.在国际上很少采用固定总价合同
【正确答案】:ABCDP304
72.下列建设工程项目风险中,属于经济与管理风险的有()。
A.事故防范措施和计划
B.工程施工方案
C.现场与公用防火设施的可用性
D.承包方管理人员的能力
E.引起火灾和爆炸的因素
【正确答案】:ACP71
73.根据《全国建筑市场各方主体不良行为记录认定标准》,下列不良行为中,属于承揽业务方面的有()。
A.不按照与招标人订立的合同履行义务,情节严重
B.以向招标人或者评标委员会成员行贿的手段谋取中标
C.将承包的工程转包或者违法分包
D.允许其他单位或个人以本单位名义承揽工程
E.按照国家规定需要持证上岗的技术工种的作业人员未取得证书上岗
【正确答案】:ABCDP329
74.施工质量计划划的基本内容包括()。
A.质量总目标及分解目标
B.工序质量偏差的纠正
C.质量管理组织机构和职责
D.施工质量控制点及跟踪控制的方式
E.质量记录的要求
【正确答案】:ACDEP180~181
75.关于工作总时差、白由时差及相邻两工作间间隔时间关系的说法,正确的有()。
A.工作的自由时差一定不超过其相应的总时差
B.工作的自由时差一定不超过其紧后工作的总时差
C.工作的总时差一定不超过其紧后工作的自由时差
D.工作的总时差一定不超过其与紧后工作之间的间隔时间
E.工作的自由时差一定不超过其与紧后工作之间的间隔时间
【正确答案】:AEP142
76.关于建设工程项目进度控制措施的说法,正确的有()。
A.各类进度计划的编制、审批程序属于组织措施
B.进度控制的管理措施涉及管理的思想、方法和手段、承发包模式等
C.应用信息技术进行进度控制属于管理措施
D.对工程项目的进度开展风险管理属于经济措施
E.进度控制会议的组织设计属于技术措施
【正确答案】:ABCP154~155
77.关于施工质量事故调查处理的说法,正确的有()。
A.未造成人员伤亡的一般事故,县级人民政府可以委托事故发生单位组织调查
B.在事故原因分析中,必要时要组织对事故项目进行检测鉴定和专家技术论证
C.事故处理应包括对事故相关责任者实施行政处罚
D.事故处理报告应包括对事故相关责任者的处罚情况和事故处理的结论
E.制定事故处理技术方案时,只需考虑使用功能,不需考虑成本
【正确答案】:ABCDP203~204、256
78.关于建设工程项目管理的说法,正确的有()。
A.业主方是建设工程项目生产过程的总组织者
B.建设工程项目各参与方的工作性质和工作任务不尽相同
C.建设工程项目管理的核心任务是项目的费用控制
D.施工方的项目管理是项目管理的核心
E.实施建设工程项目管理需要有明确的投资、进度和质量目标
【正确答案】:ABEP4
79.关于建设工程现场职业健康安全卫生措施的说法,正确的有()。
A.每间宿舍居住人员不得超过16人
B.施工现场宿舍必须设置可开启式窗户
C.现场食堂炊事人员必须持身体健康证上岗
D.厕所应设专人负责清扫、清毒
E.施工区必须配备开水炉
【正确答案】:ABCDP265
80.地方各级安全生产监督管理部门制定的应急预案,应当报()备案。
A.上一级人民政府
B.同级人民政府
C.同级其他负有安全生产监督管理职责的部门
D.同级建设行政主管部门
E.上一级安全生产监督管理部门
【正确答案】:BEP252
81.下列建设工程施工合同的风险中,属于管理风险的有()。
A.政府工作人员干预
B.环境调查不深入
C.投标策略错误
D.汇率调整
E.合同条款不严密
【正确答案】:BCEP309~310
82.根据建设工程全过程质量管理的要求,质量控制的主要过程包括()。
A.项目策划与决策过程
B.设备材料采购过程
C.施工组织与实施过程
D.项目运行与维修过程
E.工程质量的评定过程
【正确答案】:ABCEP168
83.根据《特种作业人员安全技术培训考核管理规定》及有关制度,施工现场的压力焊作业人员应具备的条件有()。
A.具有初中及以上文化程度
B.经社区或县级以上医疗机构体检健康合格
C.取得特种作业操作证
D.在从业所在地或户籍所在地参加培训
E.年满16周岁,且不超过法定退休年龄
【正确答案】:ABCDP228~229
84.关于建设工程物资采购管理的说法,正确的有()。
A.物资采购结束后应将采购资料归档
B.物资采购应符合工程进度、安全和成本管理等要求
C.工程建设物资由工程承包单位采购的,发包单位可以指定生产厂或供应商
D.物资采购应明确采购产品或服务的基本要求、采购分工及有关责任
E.物资采购应符合有关合同和设计文件规定的数量、技术要求和质量标准
【正确答案】:ABDEP47
85.下列施工组织设计内容中,属于专项施工方案的有()。
A.施工安排
B.施工进度计划
C.施工现场平面布置
D.施工方法及工艺要求
E.资源配置计划
【正确答案】:ABDEP54
86.下列合同条款中,与合同款支付方式有关的条款有()。
A.工程量清单错误的修正
B.市场价格波动引起的调整
C.预付款比例
D.工程进度款支付审批程序
E.质量保证金的扣留与退还
【正确答案】:CDEP274~275
87.关于判别网络计划关键线路的说法,正确的有()。
A.相邻两工作间的间隔时间均为零的线路
B.总持续时间最长的线路
C.双代号网络计划中无虚箭线的线路
D.时标网络计划中无波形线的线路
E.双代号网络计划中由关键节点组成的线路
【正确答案】:BDP150
88.根掘《建设工租监理规范》(GB/T50319—2013),工程建设监理规划应在()后开始编制。
A.第一次工地会议
B.建设单位指定日期
C.签订委托监理合同
D.施工单位进场
E.收到设计文件
【正确答案】:CEP77
89.根据《建设工程施工合同(示范文本)》(GF—2013—0201)通用合同条款,关于工程施工交通运输的说法,正确的有()。
A.承包人未合理预见进出施工现场路径所增加的费用由发包人承担
B.发包人负责取得出入施工现场所需的批准手续和全部权利
C.因承包人原因造成的场内基本交通设施损坏的,由发包人承担修复费用
D.场外交通设施无法满足工程施工需要的,由发包人负责完善
E.运输超重件所需的道路临时加固费用由承包人承担
【正确答案】:ABDP280
90.关于施工项目分部工程质量验收的说法,正确的有()。
A.分部工程应由总监理工程师组织施工单位项目负责人和项目技术负责人等进行验收
B.设计单位项目负责人和施工单位技术、质量部门负责人应参加设各安装分部的工程验收
C.勘察、设计单位项目负责人和施工单位技术、质量部门负责人应参加地基与基础分部工程验收
D.分部工程验收需对地基基础、主体结构、设备安装分部工程进行见证取样试验或抽样检测
E.分部工程验收需要对观感质量进行验收,并综合给出质量评价
【正确答案】:ACDEP196~197
手机版
| 新闻频道






